福州国有资本投资运营集团有限公司拟出资设立福州榕投国际贸易有限公司(二级企业),以充分发挥市属国企优势,推动福州市外贸发展迈向新台阶。受福州国资集团委托,福州市盈瑞投资有限公司代福州榕投国际贸易有限公司招聘国际贸易相关人才,拟向社会公开招聘5个岗位6人,现将有关招聘事项公告如下:
一、招聘条件
公开、平等、竞争、择优
二、招聘岗位
(一)报名资格条件
1.基本条件:
(1)具有中华人民共和国国籍;
(2)遵守中华人民共和国宪法和法律;
(3)具有良好的政治素质和道德品行;
(4)具有正常履职的身体条件和心理素质;
(5)符合各岗位要求的资格条件和工作能力。
2.岗位条件:
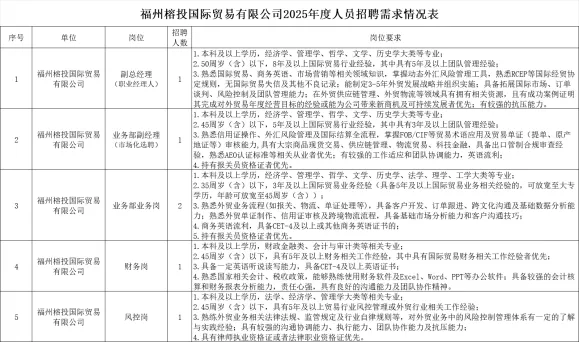
符合岗位所要求的学历、专业、工作经历等其他任职资格条件详见《福州榕投国际贸易有限公司2025年度人员招聘需求情况表》(附件1)。

3.有下列情形之一的人员不得报名或取消聘用资格:
(1)尚未解除党纪、政纪处分或正在接受纪律审查的;
(2)涉嫌违法犯罪正在接受司法调查尚未做出结论的;
(3)在各级公务员招考、事业单位及国有企业公开招聘考试中被认定有舞弊等严重违反录用(招聘)纪律行为的;
(4)被依法列为失信联合惩戒对象,且尚未解除惩戒的;
(5)受过司法机关刑事处罚或曾被开除公职的;
(6)聘用后即构成回避关系的;
(7)属于国家法律法规、党纪政纪和有关政策另有规定国有企业不宜聘用的其他情形(其中属于《中华人民共和国公司法》第一百七十八条规定的情形的,不得报名该岗位)。
4.工作经历的认定
(1)工作经历计算方式:从相关岗位工作开始时间至2025年6月30日的有效工作经验年限;
(2)退役士兵在军队服现役经历视为工作经历;
(3)在校期间的实习或社会实践经验不视为岗位要求的“相关工作经验”。
三、招聘程序
本次公开招聘委托第三方人力资源服务中介,按照发布招聘公告、简历筛选、选拔评价、体检、背景调查、上会研究、任前公示、入职签约等程序进行。每个程序的具体实施时间、地点等情况,将以适当方式提前告知。
四、报名要求
(一)报名时间:即日起至2025年7月22日。
(二)报名需提交材料:
1.《福州榕投国际贸易有限公司应聘人员登记表》(附件2)word版及签字扫描件各一份
2.身份证正反面扫描件
3.学历证书、学位证书扫描件;教育部学历证书电子注册备案表(有效期3个月内);取得境外学历学位应聘者应提交教育部留学服务中心出具的学历学位认证书扫描件(http://zwfw.cscse.edu.cn/)
4.岗位要求相关工作经历证明扫描件
说明:涉及相关工作经验的,需提供劳动合同或工作证明(含有明确岗位和工作信息、具体工作时间和公章)扫描件;涉及工作年限的,需提供社保缴交凭证(相关社保APP)或个人所得税纳税明细或工资流水(相关银行,需体现“工资”列项)
5.岗位相关的资格证书、职称证书扫描件等(相关证书须在2025年6月30日前取得,若已通过考试尚未取得证书者,须最迟在面试前提供由相关部门出具的成绩单及是否通过考试的相关结论)
6.所获奖励及荣誉证书扫描件
7.《社会应聘人员承诺书》(附件3)签字版扫描件
8.《应聘人员亲属回避承诺书》(附件4)签字版扫描件
(三)报名方式:
所有报名材料应按上述科目分类后形成一个压缩文件(文件名:应聘岗位名称+姓名),以邮件(邮件名:应聘岗位名称+姓名+联系方式)的形式,在报名截止日之前发送至:hrjtrz@126.com。
五、注意事项
1.每人限报1个岗位。
2.资格审核贯穿招聘工作全过程。资格初审根据应聘人员学历背景、专业匹配度、工作经历等方面评级确定进入选拔评价环节名单。应聘人员必须提供岗位招聘条件的证明材料,如无法提供,默认不具备,将不予资格审核。应聘人员应对提交的个人信息及证明材料的完整性、真实性和一致性负责,在任何环节发现应聘者不符合招聘条件或弄虚作假骗取应聘资格的,一经查实,公司有权取消报名或录用资格,必要时追究相关人员责任。
3.应聘者录用后需服从福州国资集团统筹调配使用。
4.应聘者所提供的个人信息资料恕不退还,公司将予以妥善保管。
六、报名咨询电话:苏经理 0591-83372063
(咨询时间:工作日8:30-12:00,15:00-18:00)
附件:1.福州榕投国际贸易有限公司2025年度人员招聘需求情况表
2.应聘人员登记表
3.社会应聘人员承诺书
4.应聘人员亲属回避承诺书

(附件可扫码下载)
*声明:本站发布的招考动态来源于考试官方网站,本站整理编辑,若涉及版权或错误,请联系本站予以更改或删除。点击反馈

关注公众号