企业简介
陕西能源投资股份有限公司(简称“陕西能源”)是陕西省首家国有资本投资运营公司——陕西投资集团有限公司所属煤电一体的专业化板块公司。注册资本37.5亿元。公司拥有控股一级子(分)公司15家,全层级控股子公司34家。资产总额600多亿元,在册职工10000余人。煤炭生产及在建产能3000万吨/年;电力装机投运及在建规模突破1500万千瓦。是陕西省实施“陕电外送”战略和陕北千万千瓦级煤电基地建设的重要支柱。
陕西能源于2023年4月成功登陆A股资本市场挂牌上市(股票代码:001286.SZ),上市后公司深入落实国家能源安全新战略,加快融入新型能源体系建设,秉承陕投集团“以义取利、镕基铸范”企业文化观,锚定新的发展目标,借助资本市场快速打通“资源资本化、资本产业化、产业效益化、效益价值化”的运营路径,践行“微观三治”管理理念,聚焦“产业布局、项目建设、规范管理、创新发展”等重点任务,抓投资、重管理、促转型、防风险、强党建,进一步放大煤电一体化优势,努力打造国内一流绿色能源上市企业。
陕西商洛发电有限公司(简称“商洛发电”)是陕西能源全资控股子公司,地处素有“秦岭最美是商洛”美誉的陕西省商洛市商州区,距省会西安140公里。商洛发电规划建设4×660MW超超临界燃煤发电机组,一期工程2×660MW超超临界燃煤发电机组于2020年6月正式投入商业运营,项目设计选型按照“高效、节能、绿色、环保”的理念,采用当前世界最先进的高效超超临界机组,各项环保参数、经济指标优于国家标准,达到行业一流水平,烟气排放接近燃气标准,废污水零排放。项目建成有效保障了陕西社会用电需求和东南部电网安全稳定运行,为当地经济发展和关中治污减霾发挥了积极作用。二期2×660MW项目已于2024年5月开工,计划2026年投产。
商洛发电坚持“以人为本”的发展理念,拥有一流的管理团队和员工队伍、先进的现代化管理模式、科学高效的人才选拔任用体系,为每位员工提供了广阔的职业发展平台。
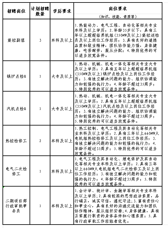
招聘需求
商洛发电向全国电力行业诚聘专业技术人员9人,具体岗位需求如下:

薪酬福利
提供具有一定市场竞争力的薪酬待遇。七险两金,优厚的福利待遇,标准化职工公寓,专业化职工餐饮,配套丰富的文体休闲设施,完善的教育培训体系,广阔的职业发展通道。
招聘程序
招聘程序包括:发布招聘公告、个人报名、筛选简历、资格审查、考评考察(笔试、面试)、入职体检、入职审批、录用等环节。
报名相关要求
(一)报名方式
本次招聘主要在北极星电力招聘网发布,符合招聘条件并有意应聘者,请填写《应聘报名表》,准确填写本人直接联系方式。

(二)报名时间
报名时间:2026年2月25日-3月3日
*声明:本站发布的招考动态来源于考试官方网站,本站整理编辑,若涉及版权或错误,请联系本站予以更改或删除。点击反馈

关注公众号