赣州市章贡区国有资产投资发展有限公司(以下简称“章贡国投”)是赣州市章贡区直接管理的国有企业。近年来,在章贡区委、区政府的坚强领导下,秉承"做大国有资产、做优数字经济、做强资本运营"的使命,不断优化资源配置,促进转型升级,在数字信创经济、农贸市场运营、资本运营等新型产业板块同向发力,增强公司实力,在服务章贡区发展大局上担当新使命、展现新作为。
现因业务发展需要,决定面向社会公开招聘3名见习生,并委托我方承接该招聘业务,现将有关事项公告如下。
一、总体要求
严格按照公开、平等、竞争、择优的总体要求,坚持依法、科学、公平进行招聘工作。
二、招聘人数、岗位及条件
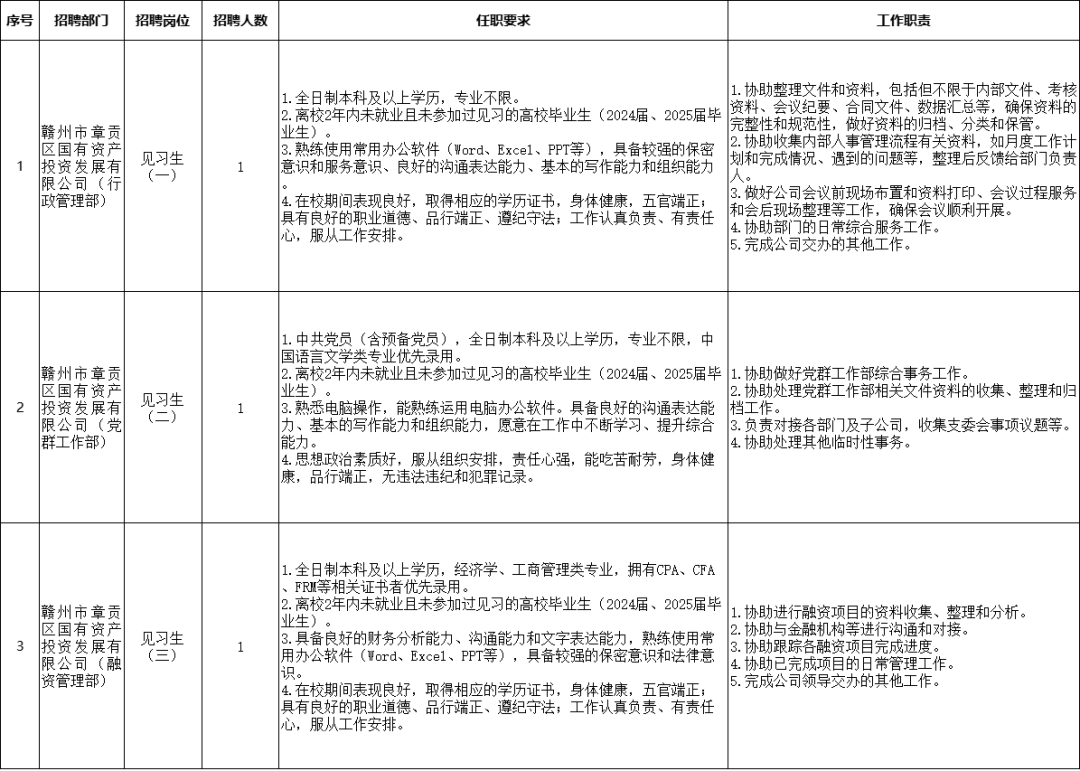
(一)招聘3名见习生。
(二)任职条件及其详细信息:

三、合同签订及福利待遇
入职签订见习协议,见习期限为12个月;参照章贡国投的见习生薪酬待遇相关规定执行(见习生活补贴2300元/月)。
四、招聘程序
招聘按照报名、资格审查、面试、体检和聘用等程序进行。
(一)报名
采取邮件报名方式进行。报名材料以一个压缩包的形式,命名为“应聘岗位+姓名”发送至邮箱gzmzhr@163.com。
报考人员应按规定上传本人近期(半年内)电子照片及以下证件、资料(扫描件)至邮箱,以便审查。
(1)附件1《赣州市章贡区国有资产投资发展有限公司报名表》;(2)本人身份证、毕业证、学位证;(3)国内学历、学位的,提供中国高等教育学生信息网查询生成有二维码的《教育部学籍在线验证报告》或取得预备技师职业资格证的技师学院全日制预备技师毕业证、中国学位与研究生教育信息网学位查询结果;国外学历、学位的,提供教育部留学服务中心认证的《国外学历学位认证书》。
(二)资格审查
报名表信息填写不完整或报名材料不全者,资格审查不予通过。资格审查工作贯穿于招聘全过程(含聘用后),凡发现应聘人员与所报岗位要求条件不符的,经核实,取消录用资格。资格审查主要审核是否符合见习生招聘条件。
(三)面试
面试考核主要考察测评应聘人适岗条件、心理调适能力、语言表达能力、职业规划。面试时间、地点另行通知。
(四)体检
1. 面试结束后,确定入围体检人员,并电话告知。体检按入职体检录用标准进行。体检不合格的或本人自愿放弃体检,将取消其资格,视情递补。
2. 若出现自愿放弃体检或发现拟录用候选人选存在个人诚信、遵纪守法等方面问题的,取消其拟录用候选人资格。
(五)录用
体检合格者,若本人自愿放弃入职或在规定时间内不来报到的,视为放弃,可视情递补。
五、有关说明
1. 应聘过程中产生的交通、食宿、体检等费用应聘人员自理。
2. 报名截止时间为2026年1月18日。

赣州铭众人力资源有限公司
2026年1月9日

关注公众号