因工作需要,丽水市雷博劳动事务代理有限公司招聘派遣制一线岗位工作人员12人(派遣至丽水莲都农文旅投资发展集团有限公司下属公司),现将有关事项公告如下:
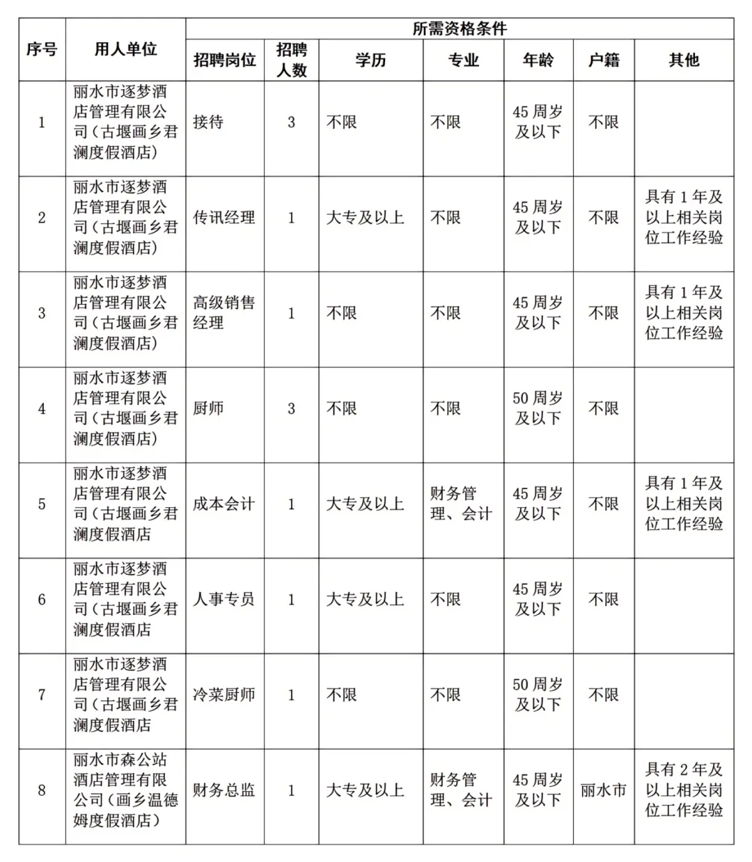
一、招聘岗位及数量

报考人员除具备上述岗位所需资格条件外,还需符合以下条件:(一)思想政治素质好,拥护中国共产党的领导,能坚决贯彻党的路线和方针政策;(二)遵纪守法,爱岗敬业,正直诚信,品行端正,有良好的职业素养;招聘按照公开、平等、竞争、择优的原则,采取公开报名、资格审核、比选面试、择优聘用的方式进行。2025年12月19日-12月25日(工作日上午8:30-12:00,下午14:00-17:00)。莲都区零工市场丽水市雷博劳动事务代理有限公司(莲都区解放街13号,万象山脚附近)。联系人:叶女士,咨询电话: 0578-2810568 0578-2810569。采用现场报名方式,凡符合报考条件的人员从本《公告》扫二维码下载填写《丽水市雷博劳动事务代理有限公司报名表》,与本人身份证、户口本或户籍证明、毕业证书、学位证书、无犯罪记录证明、基本养老保险证明、工作经历、获奖情况等相关证件(证明)、应届毕业生需提供就业推荐表,留学人员还应提供教育部中国留学服务中心出具的境外学历、学位认证书,以上材料均需提供原件及复印件。报名时需带上近期免冠一寸照片。
根据报名人员提供的报名表等资料,审核通过后优秀者进入面试阶段,未进入面试人员不另做通知;经面试后择优确定聘用人选。根据面试结果,确定拟聘用人员并向公示3个工作日,公示无异议后,按规定办理聘用手续,在规定时间内报到,无正当理由逾期又不说明情况的取消聘用资格。报考人员放弃或被取消入围、聘用资格,由招聘单位研究决定是否安排人员递补。聘用后签订劳动合同(入职人员需服从用人单位岗位调整安排),此次招聘人员试用期为3个月;试用期满后,经考核不合格者解除聘用。 工资待遇按照丽水莲都农文旅投资发展集团有限公司劳务派遣用工工资标准执行。
丽水市雷博劳动事务代理有限公司报名表(新).doc
收藏
*声明:本站发布的招考动态来源于考试官方网站,本站整理编辑,若涉及版权或错误,请联系本站予以更改或删除。点击反馈