根据集团业务发展需要,现面向社会公开招聘工作人员3人,具体事项公告如下:
一、集团简介
绍兴市国控集团有限公司于2024年12月24日揭牌成立,是绍兴市委、市政府在整合原绍兴市国有资本运营有限公司、绍兴市金融控股有限公司两家单位的基础上,设立的战略投资平台,集团现有基金投资、资本运作、资产管理、功能性服务四个业务板块,全资、控股、参股企业30余家,集团总资产规模超500亿元,净资产超250亿元,信用评级AAA。集团受托管理政府产业基金总规模超过200亿元,目前累计组建子基金20支,投资项目数量达145个,投后助力10个项目成功实现IPO。
绍兴市富越私募基金管理有限公司成立于2020年9月,系绍兴市国控集团有限公司控股子公司,由绍兴市国控集团有限公司与浙江省产投集团有限公司合资成立,公司注册资本1000万元。实际管理规模累计达17.45亿元,完成股权投资项目19个。
绍兴市国鼎私募基金管理有限公司成立于2020年9月,系绍兴市国控集团有限公司全资子公司,公司注册资本1000万元。公司以基金投资为主责主业,累计管理及服务产业基金母基金5支,累计参与投资子基金17支、直投项目6个,管理规模超280亿元。
二、招聘岗位
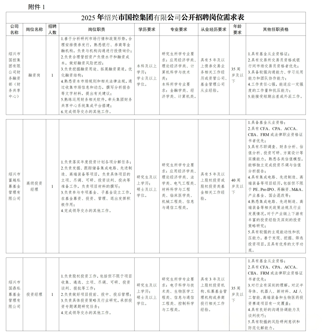
本次面向社会发布岗位3个,具体为绍兴市国控集团有限公司财务融资部(财务共享中心)融资岗1人,绍兴市富越私募基金管理有限公司高级投资经理1人,绍兴市国鼎私募基金管理有限公司投资经理1人。具体岗位及资格条件等详见《2025年绍兴市国控集团有限公司公开招聘岗位需求表》(附件1)。
三、应聘人员基本条件
(一)具有中华人民共和国国籍,享有公民的政治权利,遵纪守法,品行端正,爱岗敬业,团结合作,具有良好的思想品德和职业道德。
(二)具有与招聘岗位要求相适应的年龄、学历、专业、技能、工作经历、工作年限等条件,具备胜任应聘岗位所需的相关专业知识、工作能力和身体条件。
(三)具有适应岗位要求的身体条件和本公告规定的其他条件。
(四)有下列情形之一者不受理应聘:
1.有国(境)外永久居留权、长期居留许可的;
2.刑满释放的或在刑事处罚期内的;
3.涉嫌违纪违法正在接受有关机关审查尚未做出结论的;
4.被开除党籍的;
5.在各级公务员考录、企事业单位招聘中曾被认定有舞弊等违纪行为的;
6.被行政机关、事业单位、国有企业辞退、开除的;
7.与原单位有劳动纠纷的;
8.有其他不适宜聘用情形的。
四、招聘流程
(一)组织报名
(1)报名时间:2025年11月26日至2025年12月12日17:00止。
应聘人员可登录微信公众号下载《应聘登记表》(附件2),在报名截止时间内将《应聘登记表》和本人相关资料(附件3)的原件扫描件统一打包后以邮件形式发送至本次招聘邮箱sxgkhr@sxsoch.com,邮件标题统一格式为:应聘职位+姓名+手机号码。
(2)报考须知:
1.应聘人员应完整填写《应聘登记表》,自愿选择符合条件的岗位进行报名。每位应聘人员限报一个岗位,不确定应聘岗位的,视作报名无效。
2.年龄计算以2025年11月26日为截止日;工作经历计算到2025年11月26日止。
(二)资格审查
资格审查通过的即为有效报名。岗位有效报名人数不足招聘岗位计划数1:3的将取消该岗位。
(三)考试
(1)笔试:笔试成绩满分为100分,根据笔试成绩和招收计划数,按1:3比例确定面试人员,入围面试的人员不足比例的,按实际人数进行面试。笔试合格分数为60分,低于60分的,不进入下一环节。
(2)面试:面试采用半结构化形式,满分为100分,由考官根据考生综合表现进行独立打分并签字,取所有考官打分的平均分为考生面试得分。应聘人员未在规定时间到达指定面试地点或不能及时提供本人有效身份证件和相关资料参加面试的,视作自动放弃面试,面试开始前48小时内放弃导致空缺不进行递补。面试合格分为60分,低于60分的,不进入下一环节。
(3)总成绩:总成绩=笔试成绩×40%+面试成绩×60%,满分100分,总成绩60分以下者不予录用。总成绩在海智汇官网、集团公众号等公布。
(四)体检与考察
体检参照《公务员录用体检通用标准(试行)》及《公务员录用体检操作手册(试行)》(人社部发〔2016〕140号)相关规定执行。未按规定时间、地点参加体检的,视作本人放弃体检资格。
对体检合格人员进行全面考察了解,考察工作由绍兴市国控集团有限公司统一组织,考察主要了解被考察对象政治思想、道德品质、能力素质、作风纪律、职位匹配度以及是否存在回避情形等方面的情况。
(五)根据体检和考察结果,经集团党委研究确定拟录用人员,并对拟录用人员名单在集团微信公众号及绍兴海智汇官网等进行公示,公示时间为5个工作日。
(六)录用
公示期满后,没有反映或反映有问题经查实不影响录用的,按规定程序办理录用报批手续。对反映有影响录用问题并查有实据的,不予录用;对反映的问题一时难以查实的,可暂缓录用,待查清后再决定是否录用。
拟录用人员无正当理由逾期不报到的,取消录用资格。
(七)递补
在体检、考察、公示等环节发现不符合要求或因应聘人员自身原因放弃或在规定时间内未办理手续等产生的空缺名额,经集团研究,视情况在该岗位面试合格的应聘人员中按面试总成绩从高分到低分依次递补。
五、注意事项
(一)应聘人员有下列行为之一的,将取消聘用资格。构成犯罪的,依法追究刑事责任。
1.应聘人员应对本人简历的真实性负责,需提供的各种资料信息应当真实、准确、有效。凡提供虚假信息和材料获取报考资格的,或有意隐瞒本人真实情况的,一经查实,即取消报考或录用资格。
2.在考察过程中弄虚作假,或串通他人隐瞒事实,妨碍考察工作正常进行或影响考察结论的;
3.故意隐瞒影响聘用的疾病或病史,或在体检过程中串通体检工作人员作弊,或通过请他人顶替体检以及交换、替换化验样本等方式进行作弊,影响体检结论的;
4.招聘结果公布后,为达到个人目的,造谣诽谤,恶意诬告他人,造成恶劣影响的;
5.有其他严重违纪违规和违法行为的。
(二)本次招聘接受绍兴市国控集团有限公司纪检监察部全程监督,监督电话:0575-88269068。
(三)招聘公告中未尽事宜,可咨询绍兴市国控集团有限公司人力资源部,咨询电话:0575-85200531。
附件:1.2025年绍兴市国控集团有限公司公开招聘岗位需求表.docx


3.应聘人员需提供资料.docx

*声明:本站发布的招考动态来源于考试官方网站,本站整理编辑,若涉及版权或错误,请联系本站予以更改或删除。点击反馈

关注公众号