河南省化工研究所有限责任公司是河南省科学院系统的二级单位,前身是河南省化工研究所,始建于1951年,是集化工科研开发、环境影响评价、环境检测、化工产品质量监督检验、化工信息服务为一体的高新技术企业。主要从事新材料、化工中间体、催化剂等领域的技术开发、技术转让、技术咨询、技术服务。拥有4个省级创新平台、 2个省级创新型科技团队及1个科研生产试验基地。
为满足单位发展需求,优化人才队伍结构,现面向社会公开招聘优秀人才,现将有关事项公告如下:
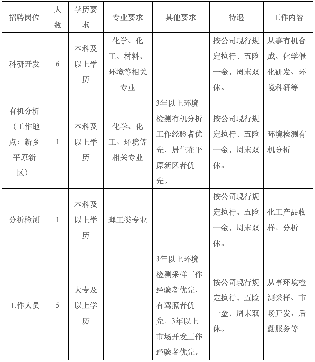
招聘岗位及要求

报名及要求
本次招聘采用网上报名方式。应聘人员请将个人简历发送至指定邮箱:hgs-gkzp@hnas.ac.cn。个人简历需按“姓名+学历+学校+专业”格式命名(例:张三+本科+XX大学+计算机科学与技术)。
收到简历后公司进行资格审查,根据资格审核情况,择期择优组织面试,面试时间及有关事项将通过短信或电话另行通知,应聘者应保证所留的联系信息(电话号码、个人邮箱)准确有效,并保持通讯工具畅通。
待遇情况
工资按单位现行规定执行,办理五险一金;
享受国家法定节假日,周末双休,工作时长7小时/天;
提供宿舍、食堂;享受职工体检、福利待遇;
享受郑州市人才生活补贴和购房补贴政策。
咨询方式
应聘人员如有疑问,可联系公司人力资源部咨询:
联系电话:0371-67447631
其他事项
招聘信息2025年度有效,公司将根据岗位报名情况,分批实施资格审查、面试、考察等程序。资格审核贯穿招聘工作全过程,在招聘各环节发现应聘者不符合报考条件的,均取消其应聘资格。
*声明:本站发布的招考动态来源于考试官方网站,本站整理编辑,若涉及版权或错误,请联系本站予以更改或删除。点击反馈

关注公众号