国家电投集团经济技术研究咨询有限公司(简称“经研院”)是国家电力投资集团有限公司(简称“国家电投集团”)的全资子公司,为国家电投集团直管二级单位,是国家电投集团决策支持与咨询机构,是代表集团承担国家重要课题研究、参与国家能源政策制定的主体,是集团技术经济评价工作的专业化服务平台,是统筹集团研究资源、建设中央企业国家高端智库的主要平台。重点聚焦战略规划咨询、技术经济评价、市场研究分析、智库建设等方面,开展相关业务工作。
根据工作需要,现招聘经研院7个岗位。具体事项公告如下:
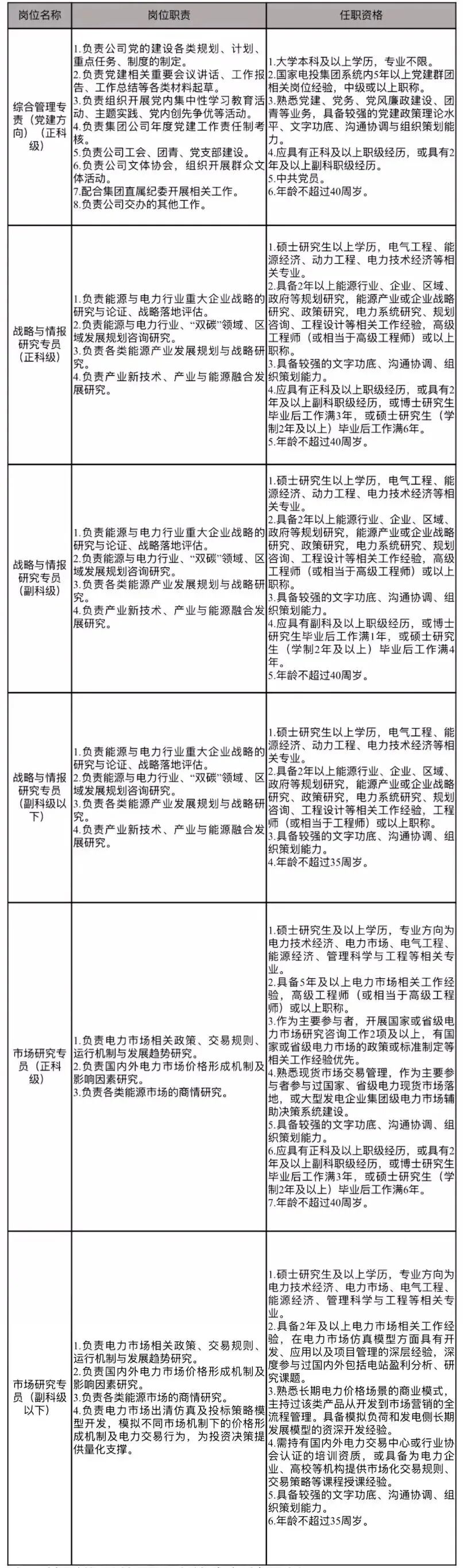
招聘岗位及人数 任职条件 (一)基本条件 1.具有坚定的理想信念和良好的政治素质,有强烈的使命感和责任感,认同和遵循国家电投集团企业文化和价值观。 2.具备招聘岗位所需的专业知识和能力素质要求,符合相应任职资格条件。 3.具有良好的职业素养,遵纪守法,遵守国家电投集团干部员工行为公约,注重团结协作,善于组织协调。廉洁从业,勤勉尽责,作风形象和职业信誉好。 4.具有良好的心理素质,身体健康,能胜任岗位工作。 (二)岗位职责及任职资格 注:特别优秀的可适当放宽年龄限制。 (三)资格禁入 存在以下情形之一的,不能参加招聘: 1.严重违纪违法给予处分未过影响期或正接受调查处理的,或受到诫勉、组织处理或者党纪政务处分等影响使用的; 2.品行不端、弄虚作假、道德败坏,纳入失信被执行人名单的; 3.未履行或未正确履行职责造成重大国有资产损失,受到禁入限制方式责任追究处理的;本人及其直系亲属、主要社会关系2年内曾与招聘企业有直接商业交往,或持有商业往来密切、有竞争关系企业股权的; 4.《中华人民共和国公司法》第一百七十八条所列情形及其他法律法规规定的禁入情形等。 招聘方式 (一)报名要求 1.报名方式 应聘人员登录国聘网页链接进行在线报名(https://spic-jyy.iguopin.com/job),并严格按照招聘报名表填写简历(模板见附件),每人仅可报名1个招聘岗位,多报视为无效报名。 凡符合招聘条件的应聘人员,应提供以下材料扫描件:本人身份证、毕业证、学位证、专业技术资格证、职(执)业资格证、干部任免审批表(或其他职级证明材料,须与岗位任职资格中的职级要求匹配)、有关业绩证明(须与岗位任职资格中的业绩要求匹配)、其他有关材料等,扫描文件命名格式为“姓名+文件内容”(例:张某+身份证)。 2.报名时间 自本公告发布之日起至2025年7月18日17:00止,逾期不予受理。 (二)招聘程序 按照简历筛选、资格审核、能力测试、体检及背景调查等程序,择优确定录用人选。 其他事项 (一)本次招聘对于任职年限和年龄计算截止至2025年6月30日。 (二)本次招聘仅接受网上报名,不接受现场报名及信件寄送。 (三)应聘人员须严格按照招聘公告规定的报名方式准备和上传材料,并对报名信息和提供材料的真实性和准确性负责。凡弄虚作假者,一经核实,将取消应聘资格。 (四)所有应聘材料仅用于本次公开招聘,将予以严格保密。 联系方式 咨询电话:13910788695 咨询时间:9:00—11:30,13:30—17:30
*声明:本站发布的招考动态来源于考试官方网站,本站整理编辑,若涉及版权或错误,请联系本站予以更改或删除。点击反馈

关注公众号