浙江大学科技园发展有限公司(简称“浙大科技园”)于2000年成立,是浙江大学国家大学科技园开发、建设和运营的主体。
浙大科技园根植“浙江大学创新资源、浙江国资产业生态”双浙优势土壤,面向高校科研院所、政府机构、企业等组织,以有组织科技成果转化为理念,深度融合“创新链、人才链、资本链、产业链”,贯通“源头创新-概念验证-成果转化-企业孵化-产业加速”科技创新发展全链条,围绕以概念验证中心、孵化器、加速器、产业园、科创飞地等为载体的科技成果转移转化、科技企业孵化、创新人才培养、高新技术产业加速及辐射区域发展的科创服务,构建“融合创新全要素、服务企业全周期、贯通产业全链条、赋能科创全过程,擘画科创新生态”的科创全生命周期赋能体系,支撑浙大控股集团打造高能级科创赋能平台。
因公司业务拓展需要,浙江大学科技园发展有限公司浙江分公司拟面向社会公开招聘相关人员,现就有关事项公告如下:
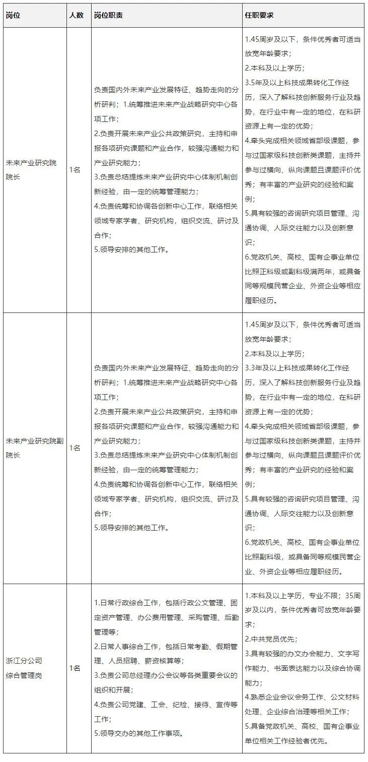
一、招聘岗位及职责

二、招聘条件
1.思想政治素质好,具有较强的事业心和责任感;
2.具有较强的综合能力和市场竞争意识,敢于担当,善于作为,工作业绩较好;
3.具有履行岗位职责所必需的专业知识、工作经历和能力;
4.遵纪守法,勤勉尽职,团结合作,廉洁从业,作风形象和职业信誉好;
5.近三年考核称职及以上;
6.具有良好的心理素质和正常履职的身体素质;
7.接受岗位调剂。
三、招聘程序
按照报名、资格审查、评估筛选、组织考察、会议研究、任职等程序进行。体检合格后予以录用。
(一)报名时间:即日起—2024年7月7日。
(二)报名方式:报名人员可将浙大科技园应聘人员报名登记表(见附件)及身份证、学历学位证、专业技术职称(职务)资格证书以及其他能说明符合报名条件有关资料发送至liuzhitong@zju.edu.cn。报名人员对所填信息和提交资料的真实性负责。
(三)资格审查:资格审查符合条件者,将通过电话或短信形式通知参加下一环节相关事宜。请应聘者保持联系方式真实有效、通讯工具畅通。对未入围人员,恕不再通知。
(四)面试:面试由初面和复面组成,具体以通知安排为准。
(五)人选考察:按照考试成绩排序,经浙大科技园公司党组织研究,确定考察人选。
(六)其他事项:本次招聘未尽事宜由浙大科技园人力资源部负责解释。
联系人:浙大科技园刘老师,联系电话:0571-88980637
应聘人员报名登记表.docx
*声明:本站发布的招考动态来源于考试官方网站,本站整理编辑,若涉及版权或错误,请联系本站予以更改或删除。点击反馈

关注公众号